Improving your hiring process with business process simulation
Written by Andrea
19 November 2025 · 7 min read

Recruitment is a critical function driving companies’ success, yet many organizations face challenges with lengthy time-to-hire and inefficient workflows.
Reducing time-to-hire and recruitment complexity while maintaining candidate quality is one of the toughest balancing acts in HR today. In competitive labor markets, simply speeding up hiring is not enough if it results in a poor candidate experience that damages your employer brand.
This blog post explores these pressing HR challenges and highlights how innovative approaches—especially leveraging business process simulation—can help organizations optimize HR workflows. By simulating and analyzing HR processes, companies can uncover bottlenecks, test improvements, and make data-driven decisions that improve efficiency while maintaining a positive employee experience. Understanding these challenges and the tools to address them is key for any organization seeking to remain agile and competitive in today's ever-changing workforce landscape.
Why simulate your hiring process?
Successful organizations adopt structured, repeatable hiring processes that minimize delays without sacrificing rigor. Coordinating seamlessly across HR, head of departments, and technical evaluators ensures that interviews and assessments proceed without unnecessary wait times.
Ultimately, reducing time-to-hire while keeping candidate quality high requires a combination of smart process design, technology integration, and continuous improvement. Organizations that embrace this balanced approach boost their ability to secure top talent quickly and stay ahead in challenging labor markets.
To this end, understanding and optimizing the recruitment process is essential. Here’s where business process simulation comes into play and can really make a difference, as it offers a powerful lens into the bottlenecks and decision points shaping the candidate journey.
What is process simulation and why using it to improve your HR process
Business process simulation is a technique that uses digital models representing the real-world workflow to run experiments virtually. With simulation, you can test how your hiring process performs under various conditions — for example varying resource availability, task durations, and decision rules — without interrupting actual operations.
The benefits include:
Know which steps slow down your process so you can improve or automate them.
Forecast how long hiring takes under different scenarios which helps in planning.
Understand how many recruiters or interviewers are needed to meet demand.
Assign costs to tasks to estimate recruitment expenses.
Experiment with changes like adding interview panels, changing task order, or adjusting task lengths before committing.
Using simulation ensures evidence-driven hiring process redesign, reduces trial and error, and can improve candidate experience and quality of hire.
In the following chapters we’ll guide you step-by-step through the use of business process simulation in Cardanit to improve your HR process.
Understanding the corporate hiring workflow
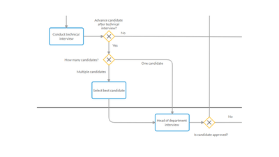
Let’s consider a standard recruitment process involving three core participants: Human Resources (HR), technical evaluators, and the head of department.
The process is mapped using BPMN (Business Process Modeling and Notation). This is essential to get a shared and clear understanding of the departments involved, the different steps and the decision points.

The process begins with HR creating a job opening and promoting the vacancy through multiple channels like job boards, social media, and company websites.
HR collects and screens candidates, shortlisting the most promising ones. After reaching a good number of valuable candidates the job posting closes. These candidates undergo a series of interviews—first by HR, then technical evaluators, and finally, a final round with the Head of Department. The process culminates with the selection of the preferred candidate and a job offer, which may be accepted or declined, triggering further process adaptations.
From this graphic static representation of the process—the BPMN model— you can add business process simulation (BPSim) parameters to get a more reliable digital replica. For instance you can include: the time required by each step, how many people are involved and any costs associated.
This way you can get a simulation model that enables you to identify any hidden bottlenecks, loops or areas of improvements. In the following sections we’ll get a bit more into detail with the case at hand.
BPSim parameters that shape your hiring process
When simulating a hiring process, understanding the main parameters that govern how tasks unfold and how resources are allocated is essential. BPSim parameters define how long each recruitment activity takes and which team members are responsible at different stages. Getting these basics right lays the groundwork for an accurate, realistic simulation that helps you identify bottlenecks and optimize your workflow.
In Cardanit’s hiring process template, these key values are already set for you, making it easy to get started right away. You’ll find default task durations based on typical hiring times—like the days it takes to shortlist candidates or conduct interviews—and resource assignments for HR staff, technical evaluators, and hiring managers.
Starting from these core settings, you can customize task properties and sequence flows to match your unique recruitment challenges.
Simulating a HR process: a step-by-step guide
Let’s simulate this typical recruitment process step-by-step, starting from the BPMN model above and adding the specific BPSim parameters on it.
Step 1: Create your BPMN model
As said, start by creating a detailed visual map of your entire hiring process, covering every step from the initial application to the final decision.
Use BPMN gateways in your diagram to represent critical decision points, such as determining whether a candidate passes the initial screening. These gateways clarify different possible paths based on outcomes and you can choose from:
- Parallel gateways: to run multiple paths at the same time. In the case at hand you can use them to split the flow to simulate posting the job opening across multiple channels

- Exclusive gateways: to make decisions based on probabilities or conditions. For this process, you can use them at decision points, for example whether a candidate passes to the next hiring phase

Next, incorporate sequence flows to define the precise order in which tasks occur. These flows show not only the linear progression of activities but also where tasks might happen simultaneously. For example, background checks might be conducted in parallel with reference calls, and sequence flows can highlight such parallelism clearly. Cardanit’s online modeling tool supports BPMN standard making this intuitive.
This first modeling activity is essential to have a solid process representation that you can then simulate and ultimately optimize. Let’s see how.
Step 2: Define task properties and parameters
After creating your BPMN model, add more information on it to turn into a more reliable digital replica. Switch from the Design tab to the Simulation tab and add the BPSim parameters. Specifically, for each task, you can define:
- Processing time: The average time each task takes. Use realistic durations based on historical data or estimates.
- Costs: Assign costs if you want to track recruitment expenses.
- Resources: Specify which roles (e.g., HR recruiter, technical interviewer) perform the task and their availability.
- Gateways probabilities: For decisions, specify probabilities representing likelihoods (e.g., 80% candidates pass screening).
In this project, the simulation uses realistic parameter settings:
- Time unit: Days
- Currency: EUR
- Trigger count: 20 jobs initiated
- Inter trigger timer: 8 hours between job openings
Resources assigned to each task match realistic team involvement, from HR managing postings, technical evaluators conducting technical interviews, to the Head of Department finalizing decisions.
Step 3: Set conditions and probabilities
Now you can add conditions and probabilities at workflow branching points to model realistic decision outcomes. For example, you can model whether a candidate advances to the next stage or is rejected by using probabilities applied directly to the sequence flows.
In the case at hand, we can assume that 80% of candidates pass the initial screening. This is how you can set this probability in Cardanit:

You can further refine your model by setting probabilities for other sequence flows, adding granularity and more reliability to the project. This dynamic branching significantly shapes pipeline flow and throughput.
Step 4: Run the simulation
Now that you have completely modeled your as-is HR process, you’re ready to simulate it.
The simulation will execute the process multiple times, processing candidates as entities flowing through the workflow.
During the simulation run, Cardanit will examine:
- Task wait times and durations.
- Resource workloads and overallocations.
- Candidate drop-offs at decision points.
- Cycle time for a candidate to reach hire or rejection.
- Pooling or parallelism effects.
This first simulation will act as a baseline. It will help you see where things slow down, how often candidates drop out, and whether the recruitment timeline matches expectations. Getting a clear understanding of how things flow is the only way to improve them.
Step 5: Analyze the simulation results
Data is useful only if you can understand it. That’s where data visualization tools can really make a difference as they turn numbers into a graphical representation that can be understood also by non-experts.
In Cardanit you can use different tools to understand and analyze your simulation results:
- Tables: they show detailed numeric results for task durations, costs, and resource utilization.

- Heatmap: it helps you quickly spot which tasks have the longest wait times or are bottlenecks.

- Bar charts: they give you a clear view of how different BPMN elements perform across selected parameters and help you confirm bottlenecks.

Using these tools you can identify where candidates spend excessive time, spot resource shortages causing delays, and evaluate the impact of probabilities on candidate flow.
Step 6: Test changes and improve your hiring process
Based on the valuable insights gathered from the simulation analysis, you are now able to confidently make changes to your hiring process, effectively moving from the current "as-is" state to the improved "to-be" version. These changes can include:
- Modifying the overall process flow to streamline activities
- Adding or removing resources to better match workload demands
- Adjusting parameters to optimize performance and outcomes
Business Process Simulation in Cardanit empowers you to simulate a diverse range of scenarios, allowing you to thoroughly evaluate their potential impact before applying any real-world modifications. This capability helps reduce risk and ensures more informed decision-making.
Again, Cardanit data visualization tools make it easy to quickly see the improvements and understand which areas have benefited the most from the changes.

This final step is the ultimate goal of any process mapping activity, as it transforms the understanding gained from analysis into practical, actionable improvements that drive better results. It bridges the gap between planning and execution, ensuring your processes are aligned with organizational objectives and ready for successful implementation.
The benefits of business process simulation for HR departments
Last but not least, business process simulation provides HR professionals with a powerful tool to rethink and redesign recruitment workflows by leveraging data and advanced modeling techniques. This approach goes beyond traditional methods, allowing organizations to analyze each step of the hiring process in detail and explore different scenarios before implementation. As a result, companies can:
- Optimize the overall speed and efficiency of their hiring process
- Enhance the candidate experience by identifying and eliminating bottlenecks
- Make smarter, evidence-based decisions backed by simulation insights
- Align recruitment strategies more closely with broader talent acquisition goals
By integrating business process simulation into their HR practices, organizations gain greater control and flexibility, leading to improved outcomes and a more competitive edge in attracting and retaining top talent.
Bringing it all together
To sum it up, business process simulation gives HR teams a powerful, data-driven way to understand how their hiring workflows truly function and where meaningful improvements can be made. By turning static process maps into dynamic, testable models, organizations can uncover delays, validate assumptions, and experiment with alternative scenarios without interrupting real recruitment activities. This shift from intuition to evidence ensures that process improvements are both focused and effective.
Ultimately, combining BPMN modeling with process simulation—as enabled in Cardanit—helps companies build faster, more consistent, and more candidate-friendly hiring processes. With the ability to test changes, balance resources, and forecast outcomes, HR teams can confidently refine their recruitment strategies and stay responsive to evolving business needs.
Further reading
Guide to Cardanit business process simulation
Andrea is the collective pseudonym for the group of people working behind Cardanit, the Business Process Management Software as a Service of ESTECO. The group has different backgrounds and several decades of experience in fields varying from BPM, BPMN, DMN, Process Mining, Simulation, Optimization, Numerical Methods, Research and Development, and Marketing.
Andrea is the collective pseudonym for the group of people working behind Cardanit, the Business Process Management Software as a Service of ESTECO. The group has different backgrounds and several decades of experience in fields varying from BPM, BPMN, DMN, Process Mining, Simulation, Optimization, Numerical Methods, Research and Development, and Marketing.
People also ask
To use Process Simulation in Cardanit you need to start from a BPMN model built in the Design tab and then switch to the Simulation tab where you will start adding BPSim parameters, like time, costs or probability, and then run the simulation of your model.
Yes, Cardanit can simulate hiring processes for industries with highly specialized recruitment workflows. It is designed to model and simulate business processes from the simplest to the most complex, including specialized recruitment workflows. Cardanit uses BPMN standard to map detailed task sequences, roles, systems, and potential friction points, making it suitable for simulating intricate hiring processes. The simulation feature allows testing different scenarios, comparing outcomes, and evaluating changes before implementing them, which helps reduce risks and supports reliable, data-driven decision-making.
Yes, in Cardanit you can access templates for different processes and industries. Templates are tailored to real-world processes and are very helpful to get started with process modeling and simulation with pre-set models that you can easily adjust to your needs. Templates in Cardanit cover different industries and applications such as: support request, IT cost efficiency, bank loan, expenses reimbursement, supply chain management, pizza delivery, etc. Some of them also include BPSim parameters settings.
A business is only as efficient as its processes. What are you waiting to improve yours?